同城约跑16以上,上海顶级高端大圈,深圳商务模特经纪人预约,夜猫子(广佛深莞珠)平台

我公司自1992年开始,一直为“国家内燃机发电机组质量监督检查中心”检验合格的柴油发电机组制造厂商。公司拥有先进的检测设备、精湛的生产工艺、专业的制造设计、完善的质量管理体系、 雄厚的研发实力,服务网络遍布全国各地,随时为您提供设计、供应、调试、维修一条龙服务!

江苏星光柴油发电机组

江苏星光动力集团 >> 新闻动态 >> 我公司成功签订贺州市皮肤病防治院500KW里卡多发电机组一台

新闻动态

我公司成功签订贺州市皮肤病防治院500KW里卡多发电机组一台

[文章来源:星光] [发布日期:2018-09-17] [浏览次数:]
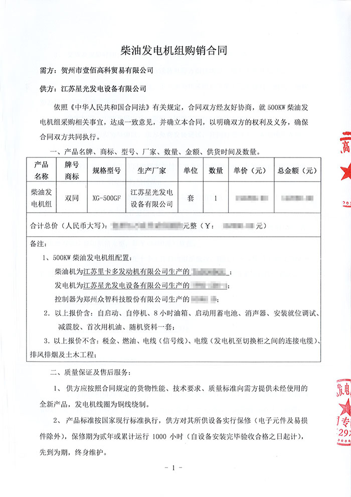
    9月11日,我公司和贺州市壹佰高科贸易有限公司成功签订一台500KW里卡多发电机组,用于贺州市皮肤病防治院应急备用电源。该机组采用的是里卡多R系列柴油机,它是我公司与英国里卡多公司联合研制的新一代动力,具有油耗低、噪音低、排放低、扭矩大、自启动自?;裙δ苡攀啤4送?,我公司为其提供8小时油箱、启动用蓄电池、消声器、减震胶、首次用机油、安装就位调试、一年维保等备件及服务。

    贺州市皮肤病防治院始建于1959年,1973年正式挂牌为“梧州地区皮肤病防治院”,1988年,经广西卫生厅批准增设精神病院,1996年成立地区性病防治中心,2002年因撤地设市,更名为贺州市皮肤病防治院,是贺州市唯一一所地市级皮肤性病防治机构。其主要承担全市麻风病、皮肤病、性病、精神病等防治工作的规划、实施、指导和督查。星光公司很荣幸能够成为贺州市皮肤病防治院柴油发电机组合格供应商!感谢贺州市壹佰高科贸易有限公司及贺州市皮肤病防治院对星光公司的支持与信任!

    江苏星光发电设备有限公司创始于1974年,拥有40年余专业发电机组生产经验,全国64个销售服务部,随时为您提供设计、供应、调试、维修一条龙服务。全国服务热线:13878198542


贺州市皮肤病防治院发电机采购
贺州市皮肤病防治院发电机采购
贺州市皮肤病防治院发电机采购

首页|公司简介|产品展示|新闻中心|技术支持|客户案例|用户一览表|企业资质|网站地图|联系我们
版权所有:江苏星光发电设备有限公司 核心业务:发电机 柴油发电机 康明斯发电机 沃尔沃发电机
江苏省泰兴市古溪工业园区 联系电话:0523-87792307 苏ICP备13060714号-2
申明:本网站部分发电机技术资料来自互联网,江苏星光动力集团只为宣传作用,并不代表赞同其观点,文章如果有侵犯版权或违反相关法规,请告知我们立刻删除
发电机专家:星光柴油发电机网 版权所有!并保留所有权利。禁止复制,否则追究法律责任!


中国ICP
备案中心
不良信息
举报中心
网络110
报警服务
中国110
互联网协会
中国互联网协会
诚信企业
星光发电机荣誉
企业
荣誉