同城约跑16以上,上海顶级高端大圈,深圳商务模特经纪人预约,夜猫子(广佛深莞珠)平台

我公司自1992年开始,一直为“国家内燃机发电机组质量监督检查中心”检验合格的柴油发电机组制造厂商。公司拥有先进的检测设备、精湛的生产工艺、专业的制造设计、完善的质量管理体系、 雄厚的研发实力,服务网络遍布全国各地,随时为您提供设计、供应、调试、维修一条龙服务!

江苏星光柴油发电机组

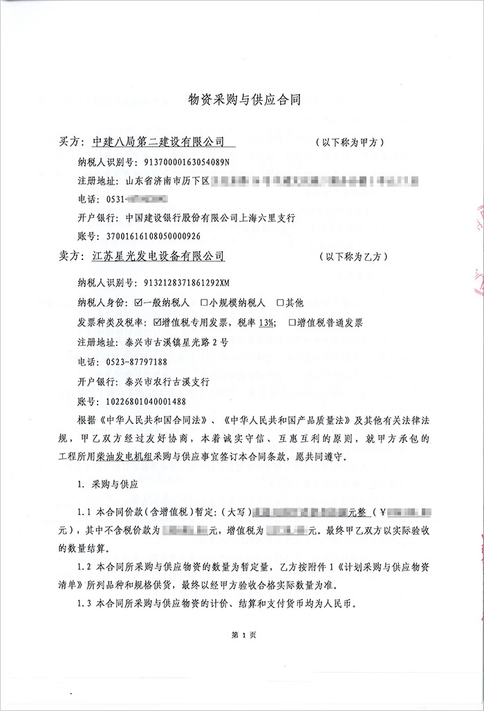
江苏星光动力集团 >> 新闻动态 >> 我公司成功签订中建八局第二建设有限公司330KW/150KW柴油发电机组共两台

新闻动态

我公司成功签订中建八局第二建设有限公司330KW/150KW柴油发电机组共两台

[文章来源:星光] [发布日期:2019-05-10] [浏览次数:]
    4月16日,我公司和中建八局第二建设有限公司成功签订一台330KW柴油发电机组以及一台150KW室外防雨型柴油发电机组,这两台机组均用于南宁龙州县教育扶贫(一期)项目备用电源。

    中建八局第二建设有限公司是一家具有54年历史的建筑企业,集房建施工总承包、机电设备安装、装饰设计与施工、钢结构和市政施工于一体,具有房屋建筑工程施工总承包特级资质,经营区域分布于山东、河南、广西、江苏、安徽、甘肃、陕西、江西、四川等省的主要城市及北京、重庆、上海三个直辖市,年经营规模近120亿元,经过几十年的沉淀,目前已发展成为建筑领域的重要骨干企业。感谢大型建筑企业——中建八局第二建设有限公司本次柴油发电机组采购项目选择星光公司作为供应商,感谢中建八局第二建设有限公司对星光公司发电机产品的支持与信任!

    用户购买的这两台柴油发电机组的柴油机均采用增压、中冷等先进技术,性能优越,布置紧凑,可靠性进一步增强,并有效改善排放和噪音指标,从而改善柴油机的操作环境。该机组均为自启动型,包括CC智慧型控制装置(自带过载、短路保护装置),底座油箱、蓄电池、消音器、减振装置、自动启动线等。而在规格方面,产品符合设计要求,并符合《GB/T4712自动化柴油发电机组分级要求》、《GB12786-91自动化柴油发电机组通用技术标准》,充分满足了用户的配套要求。

    江苏星光发电设备有限公司创始于1974年,为江苏星光动力集团全资子公司,是国内生产柴油发电机组较早的厂家之一。我公司设有64个销售服务部,长期为用户提供技术咨询,免费调试,免费检修,免费培训服务。网址:m.85399.cn


龙州县教育扶贫项目柴油发电机购买
龙州县教育扶贫项目柴油发电机购买
龙州县教育扶贫项目柴油发电机购买


首页|公司简介|产品展示|新闻中心|技术支持|客户案例|用户一览表|企业资质|网站地图|联系我们
版权所有:江苏星光发电设备有限公司 核心业务:发电机 柴油发电机 康明斯发电机 沃尔沃发电机
江苏省泰兴市古溪工业园区 联系电话:0523-87792307 苏ICP备13060714号-2
申明:本网站部分发电机技术资料来自互联网,江苏星光动力集团只为宣传作用,并不代表赞同其观点,文章如果有侵犯版权或违反相关法规,请告知我们立刻删除
发电机专家:星光柴油发电机网 版权所有!并保留所有权利。禁止复制,否则追究法律责任!


中国ICP
备案中心
不良信息
举报中心
网络110
报警服务
中国110
互联网协会
中国互联网协会
诚信企业
星光发电机荣誉
企业
荣誉