同城约跑16以上,上海顶级高端大圈,深圳商务模特经纪人预约,夜猫子(广佛深莞珠)平台

我公司自1992年开始,一直为“国家内燃机发电机组质量监督检查中心”检验合格的柴油发电机组制造厂商。公司拥有先进的检测设备、精湛的生产工艺、专业的制造设计、完善的质量管理体系、 雄厚的研发实力,服务网络遍布全国各地,随时为您提供设计、供应、调试、维修一条龙服务!

江苏星光柴油发电机组

江苏星光动力集团 >> 新闻动态 >> 我公司成功签订温岭泽国至玉环大麦屿疏港公路工程项目80KW、180KW玉柴发电机组共2台

新闻动态

我公司成功签订温岭泽国至玉环大麦屿疏港公路工程项目80KW、180KW玉柴发电机组共2台

[文章来源:星光] [发布日期:2019-08-23] [浏览次数:]
    近日,我公司和宁波同美交通科技有限公司成功签订一台80KW以及一台180KW玉柴柴油发电机组,这两台机组均用于温岭泽国至玉环大麦屿疏港公路工程(温岭段)公路项目第7标段项目备用电源。

    温岭泽国至玉环大麦屿疏港公路工程(温岭段)公路项目位于104国道路桥桐屿至温岭泽国段终点,路线沿温岭市西环路、旗峰大道、工业成西侧向前穿越目鱼山隧道,经江厦中心村工业集聚点后沿七一塘东南侧向前,穿越九龙山隧道后至坞根镇规划镇区西侧,在蒋山村与小茅陶村之间穿越里家山隧道,沿下呈机械工业点西侧延伸,终于芦浦镇分水山附近,全长21.3km。公路采用一级公路双向四车道标准设计,设计时速为80km/h,路基宽度为24.5m。星光公司非常荣幸能够成为该项目柴油发电机组供应商,感谢宁波同美交通科技有限公司对星光公司的支持!

    该机组采用的是玉柴股份公司自主研发的玉柴柴油发动机,产品具有结构紧凑、功率储备大、运行稳定、调速性能好、燃油消耗低、排放低、噪音小、自启动/自?;?自?;さ扔诺恪4送?,我公司为其提供运输、安装、免费调试、培训一条龙服务。江苏星光发电设备有限公司是专业柴油发电机组生产厂家,也是玉柴授权OEM主机配套厂商。公司拥有一流的检查设备,先进的生产工艺,专业的制造技术,欢迎大家前来参观,网址:m.85399.cn


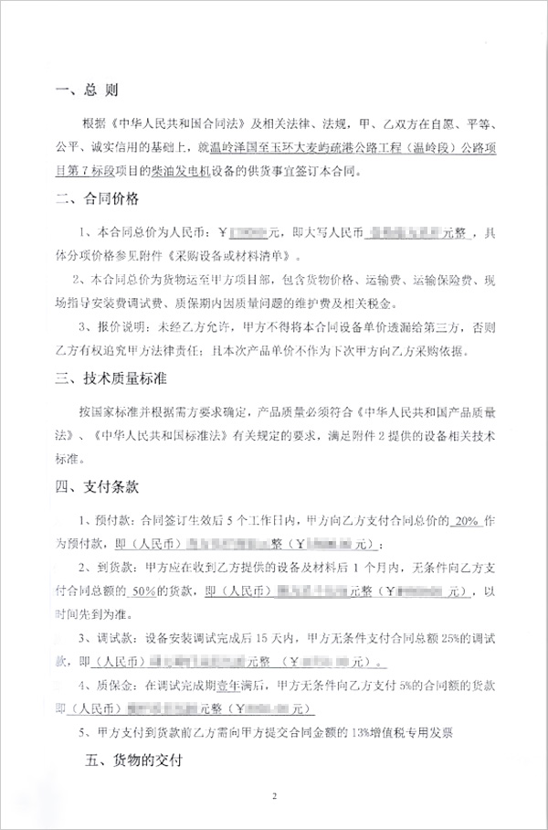
温岭泽国至玉环大麦屿疏港公路工程(温岭段)公路项目柴油发电机组采购合同
温岭泽国至玉环大麦屿疏港公路工程(温岭段)公路项目柴油发电机组采购合同
温岭泽国至玉环大麦屿疏港公路工程(温岭段)公路项目柴油发电机组采购合同
首页|公司简介|产品展示|新闻中心|技术支持|客户案例|用户一览表|企业资质|网站地图|联系我们
版权所有:江苏星光发电设备有限公司 核心业务:发电机 柴油发电机 康明斯发电机 沃尔沃发电机
江苏省泰兴市古溪工业园区 联系电话:0523-87792307 苏ICP备13060714号-2
申明:本网站部分发电机技术资料来自互联网,江苏星光动力集团只为宣传作用,并不代表赞同其观点,文章如果有侵犯版权或违反相关法规,请告知我们立刻删除
发电机专家:星光柴油发电机网 版权所有!并保留所有权利。禁止复制,否则追究法律责任!


中国ICP
备案中心
不良信息
举报中心
网络110
报警服务
中国110
互联网协会
中国互联网协会
诚信企业
星光发电机荣誉
企业
荣誉