同城约跑16以上,上海顶级高端大圈,深圳商务模特经纪人预约,夜猫子(广佛深莞珠)平台

我公司自1992年开始,一直为“国家内燃机发电机组质量监督检查中心”检验合格的柴油发电机组制造厂商。公司拥有先进的检测设备、精湛的生产工艺、专业的制造设计、完善的质量管理体系、 雄厚的研发实力,服务网络遍布全国各地,随时为您提供设计、供应、调试、维修一条龙服务!

江苏星光柴油发电机组

江苏星光动力集团 >> 新闻动态 >> 喜讯:星光公司成功签订马山云星钱隆世家一期400KW柴油发电机组

新闻动态

喜讯:星光公司成功签订马山云星钱隆世家一期400KW柴油发电机组

[文章来源:星光] [发布日期:2020-01-15] [浏览次数:]
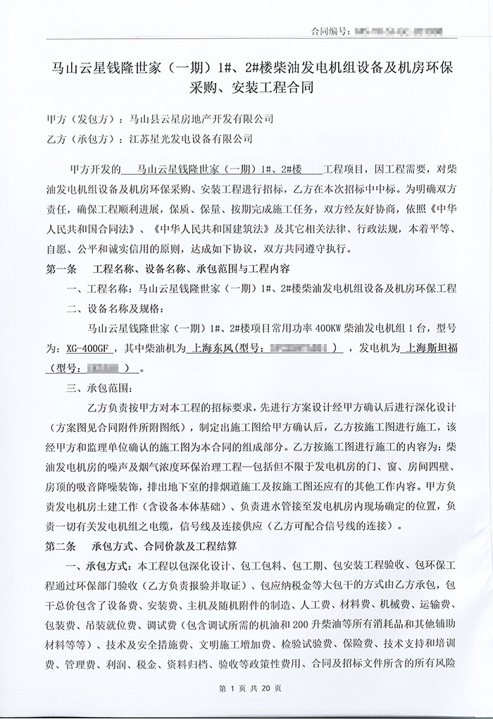
    岁末年初,江苏星光发电设备有限公司又传来喜讯:与马山县云星房地产开发有限公司成功签订一台用于马山云星钱隆世家一期的400KW柴油发电机组。此外,星光公司还负责该项目发电机房排烟降噪消声环保工程。

    据了解,云星钱隆世家是云星集团在马山开发的第一个项目,位于马山县银峰大道,所处区域生活配套醇熟,周边分布有教育、市政、医疗、文体、商业、物流、交通等优质配套。项目总占地131.17亩,小区内新古典宫殿式的园林设计,为马山人民打造高贵典雅的生态居住家园。在这里,不仅具有国内潮流文化定位,更有市民平价享受国际高品质生活带来的乐趣。

    江苏星光发电设备有限公司是云星集团十五年长期合作伙伴,自2005年起,便与其保持友好合作关系,其在星光公司购买的柴油发电机组达数十台,星光发电机的良好使用性能以及优质售后服务获得了用户好评。非常感谢云星集团本次马山云星钱隆世家柴油发电机组采购项目再次选择星光公司作为供应商,感谢云星集团及其子公司马山县云星房地产开发公司对星光公司的支持与认可!如需了解更多相关详情欢迎登录星光官网:m.85399.cn

马山云星钱隆世家一期400KW柴油发电机组
马山云星钱隆世家一期400KW柴油发电机组
马山云星钱隆世家一期400KW柴油发电机组





首页|公司简介|产品展示|新闻中心|技术支持|客户案例|用户一览表|企业资质|网站地图|联系我们
版权所有:江苏星光发电设备有限公司 核心业务:发电机 柴油发电机 康明斯发电机 沃尔沃发电机
江苏省泰兴市古溪工业园区 联系电话:0523-87792307 苏ICP备13060714号-2
申明:本网站部分发电机技术资料来自互联网,江苏星光动力集团只为宣传作用,并不代表赞同其观点,文章如果有侵犯版权或违反相关法规,请告知我们立刻删除
发电机专家:星光柴油发电机网 版权所有!并保留所有权利。禁止复制,否则追究法律责任!


中国ICP
备案中心
不良信息
举报中心
网络110
报警服务
中国110
互联网协会
中国互联网协会
诚信企业
星光发电机荣誉
企业
荣誉