同城约跑16以上,上海顶级高端大圈,深圳商务模特经纪人预约,夜猫子(广佛深莞珠)平台

我公司自1992年开始,一直为“国家内燃机发电机组质量监督检查中心”检验合格的柴油发电机组制造厂商。公司拥有先进的检测设备、精湛的生产工艺、专业的制造设计、完善的质量管理体系、 雄厚的研发实力,服务网络遍布全国各地,随时为您提供设计、供应、调试、维修一条龙服务!

江苏星光柴油发电机组

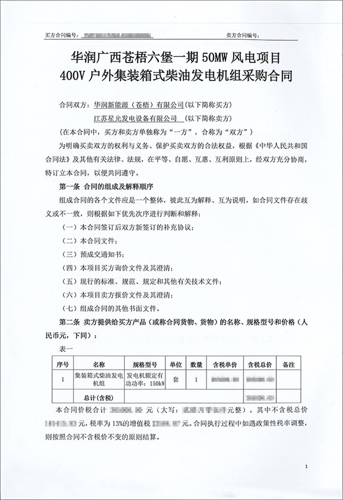
江苏星光动力集团 >> 新闻动态 >> 祝贺我公司成功签订华润广西苍梧六堡风电项目150KW沃尔沃集装箱式柴油发电机组

新闻动态

祝贺我公司成功签订华润广西苍梧六堡风电项目150KW沃尔沃集装箱式柴油发电机组

[文章来源:星光] [发布日期:2020-04-09] [浏览次数:]
  近日,我公司和华润新能源(苍梧)有限公司成功签订一台150KW400V户外集装箱式沃尔沃柴油发电机组,该机组用于华润广西苍梧六堡一期50MW风电项目备用电源。

  华润新能源(苍梧)有限公司是以六堡风电项目为基础成立的,并以风电开发、建设、运营为主营业务的专业化公司,同时也是苍梧县以扶贫资金与华润集团共同成立的合资公司。据了解,本次合作的项目位于广西梧州市苍梧县北部,场区北部邻贺州水口镇及昭平县。风电场距离梧州市区约360kw,距离苍梧县约30kw,场区总面积为298.2km2,场区为丘陵地形,海拔高400-900m。该工程装机容量为50MW,拟安装20台单机容量为2500kw的风力发电机组,并新建一座110kv升压变电站。星光公司非常荣幸能够成为该项目的柴油发电机供应商,感谢华润新能源(苍梧)有限公司对星光公司的支持!

  本次用户购买的集装箱式柴油发电机组配套动力为世界上历史最悠久的发动机制造厂商——瑞典沃尔沃公司生产的柴油发动机,其采用低阻力增压器和全电子喷油控制技术,可使机组在很短的恢复时间内获得较高的承受负荷能力。此外,机组的加热器装在进气歧管,使得发动机在环境温度低时更容易启动。产品快捷、可靠的冷起动性能、电压稳定性、运行可靠性、良好的经济性以及高原适应能力、低排放、低噪音,维护方便等优点,深受海内外用户青睐。江苏星光发电设备有限公司是专业发电机,发动机,柴油发电机组生产厂家,也是瑞典沃尔沃公司授权中国柴油发电机组OEM配套厂家。在全国设有64个销售服务部,随时为用户提供设计、供应、调试、维修一条龙服务。星光沃尔沃系列柴油发电机组全国销售热线:13878198542


华润广西苍梧六堡风电项目150KW沃尔沃集装箱式柴油发电机组
华润广西苍梧六堡风电项目150KW沃尔沃集装箱式柴油发电机组
华润广西苍梧六堡风电项目150KW沃尔沃集装箱式柴油发电机组
首页|公司简介|产品展示|新闻中心|技术支持|客户案例|用户一览表|企业资质|网站地图|联系我们
版权所有:江苏星光发电设备有限公司 核心业务:发电机 柴油发电机 康明斯发电机 沃尔沃发电机
江苏省泰兴市古溪工业园区 联系电话:0523-87792307 苏ICP备13060714号-2
申明:本网站部分发电机技术资料来自互联网,江苏星光动力集团只为宣传作用,并不代表赞同其观点,文章如果有侵犯版权或违反相关法规,请告知我们立刻删除
发电机专家:星光柴油发电机网 版权所有!并保留所有权利。禁止复制,否则追究法律责任!


中国ICP
备案中心
不良信息
举报中心
网络110
报警服务
中国110
互联网协会
中国互联网协会
诚信企业
星光发电机荣誉
企业
荣誉