同城约跑16以上,上海顶级高端大圈,深圳商务模特经纪人预约,夜猫子(广佛深莞珠)平台

我公司自1992年开始,一直为“国家内燃机发电机组质量监督检查中心”检验合格的柴油发电机组制造厂商。公司拥有先进的检测设备、精湛的生产工艺、专业的制造设计、完善的质量管理体系、 雄厚的研发实力,服务网络遍布全国各地,随时为您提供设计、供应、调试、维修一条龙服务!

江苏星光柴油发电机组

江苏星光动力集团 >> 服务跟踪 >> 我公司为广西融水融协投资置业有限公司的发电机组操作员进行免费培训

服务跟踪

我公司为广西融水融协投资置业有限公司的发电机组操作员进行免费培训

[文章来源:星光] [发布日期:2017-07-03] [浏览次数:]

     近日,我公司售后技术部张师傅到广西融水融协投资置业有限公司为发电机组的操作员免费培训。该公司使用的机组为玉柴发电机组,功率为800KW。参加本次培训的人员一共有两个,虽然人少,但是张师傅还是耐心而专业地从柴油发电机组的准备、启动、运行作业、?;⒋娣盼甯龌方诮邢晗傅慕樯?。此外他还对柴油发电机组运行过程中应当注意的十大事项进行讲解。如遇到一些比较抽像的知识点,张师傅还亲自操作示范,以加深用户对发电机组的理解。此次培训用时约40分钟,用户对于本次培训表示非常满意。

 

    星光公司以“满足用户的需求”为宗旨,长期为用户提供纯正的备品备件、技术咨询、指导安装、免费调试、机组改造及人员的专业培训。目前星光已在全国建立起64个销售网点和客户服务中心,服务网络遍布全国。更多关于发电机组售后服务/发电机组故障维修/发电机组最新报价等欢迎拨打星光热线: 13878198542汪先生

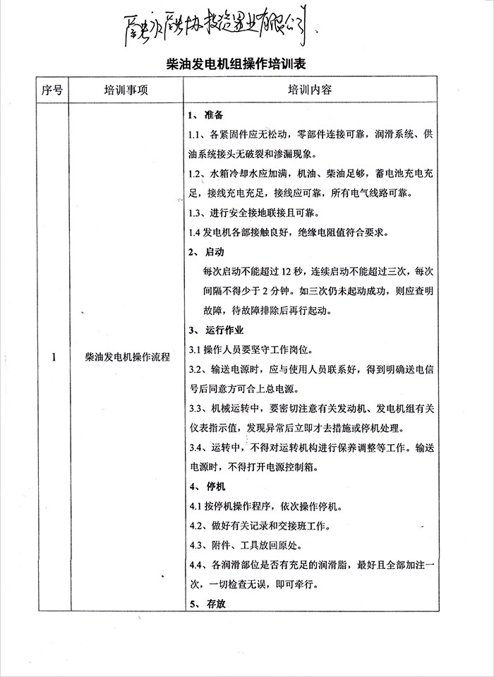
     以下是本次发电机组培训记录:

融水融协发电机组培训

融水融协发电机组培训


首页|公司简介|产品展示|新闻中心|技术支持|客户案例|用户一览表|企业资质|网站地图|联系我们
版权所有:江苏星光发电设备有限公司 核心业务:发电机 柴油发电机 康明斯发电机 沃尔沃发电机
江苏省泰兴市古溪工业园区 联系电话:0523-87792307 苏ICP备13060714号-2
申明:本网站部分发电机技术资料来自互联网,江苏星光动力集团只为宣传作用,并不代表赞同其观点,文章如果有侵犯版权或违反相关法规,请告知我们立刻删除
发电机专家:星光柴油发电机网 版权所有!并保留所有权利。禁止复制,否则追究法律责任!


中国ICP
备案中心
不良信息
举报中心
网络110
报警服务
中国110
互联网协会
中国互联网协会
诚信企业
星光发电机荣誉
企业
荣誉