同城约跑16以上,上海顶级高端大圈,深圳商务模特经纪人预约,夜猫子(广佛深莞珠)平台

我公司自1992年开始,一直为“国家内燃机发电机组质量监督检查中心”检验合格的柴油发电机组制造厂商。公司拥有先进的检测设备、精湛的生产工艺、专业的制造设计、完善的质量管理体系、 雄厚的研发实力,服务网络遍布全国各地,随时为您提供设计、供应、调试、维修一条龙服务!

江苏星光柴油发电机组

江苏星光动力集团 >> 技术支持 >> 柴油发电机组控制箱6个常见故障

技术支持

柴油发电机组控制箱6个常见故障

[文章来源:星光] [发布日期:2023-01-20] [浏览次数:]
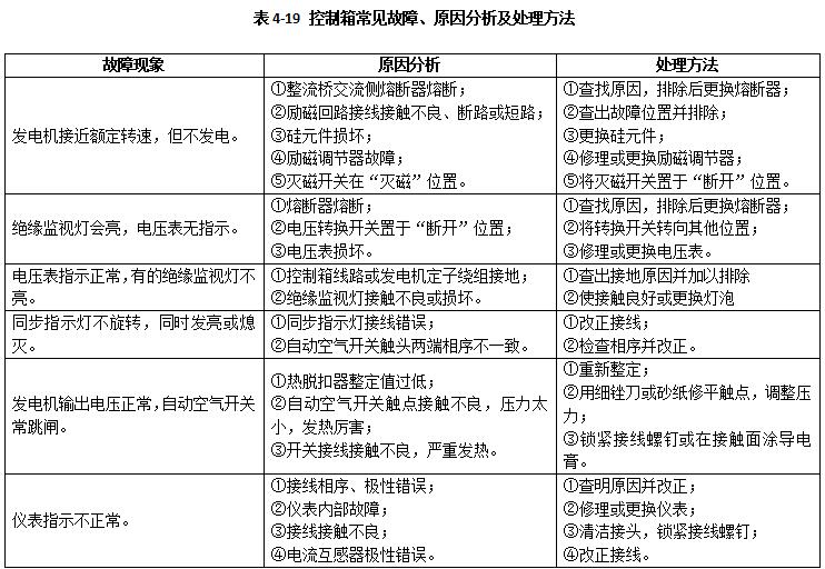
  柴油发电机组控制箱常见故障:(1)发电机接近额定转速,但不发电。(2)绝缘监视灯会亮,电压表无指示。(3)电压表指示正常,有的绝缘监视灯不亮。(4)同步指示灯不旋转,同时发亮或熄灭。(5)发电机输出电压正常,自动空气开关常跳闸。(6)仪表指示不正常。下面跟江苏星光动力小编来看看PF4-75型控制箱常见故障现象、原因分析及处理方法见表4-19。

柴油发电机组

相关文章推荐:

如需了解更多和相关报价欢迎关注下方微信二维码↓↓↓

柴油发电机组

扫一扫  关注微信
首页|公司简介|产品展示|新闻中心|技术支持|客户案例|用户一览表|企业资质|网站地图|联系我们
版权所有:江苏星光发电设备有限公司 核心业务:发电机 柴油发电机 康明斯发电机 沃尔沃发电机
江苏省泰兴市古溪工业园区 联系电话:0523-87792307 苏ICP备13060714号-2
申明:本网站部分发电机技术资料来自互联网,江苏星光动力集团只为宣传作用,并不代表赞同其观点,文章如果有侵犯版权或违反相关法规,请告知我们立刻删除
发电机专家:星光柴油发电机网 版权所有!并保留所有权利。禁止复制,否则追究法律责任!


中国ICP
备案中心
不良信息
举报中心
网络110
报警服务
中国110
互联网协会
中国互联网协会
诚信企业
星光发电机荣誉
企业
荣誉