我公司自1992年开始,一直为“国家内燃机发电机组质量监督检查中心”检验合格的柴油发电机组制造厂商。公司拥有先进的检测设备、精湛的生产工艺、专业的制造设计、完善的质量管理体系、 雄厚的研发实力,服务网络遍布全国各地,随时为您提供设计、供应、调试、维修一条龙服务!
24小时销售热线:13878198542
24小时服务热线:13878801642
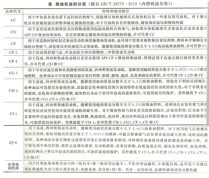
柴油发电机组所用的润滑油(亦称机油)为柴油机油。目前,柴油机油根据API质量分类法(API一美国石油学会)包括CC、CD、CF、CF-2、CF-4、CG-4、CH一4、CI-4、CJ-4(其中,C指柴油机油,第一个字母与第二个字母相结合代表质量等级,其后的数字2或4分别代表二冲程或四冲程柴油发动机)和农用柴油机油等10个品种。各品种柴油机油的主要性能和使用场合见下附表。

1)5种低温(冬季,VV
-winter)黏度级号:0W、5 W、10W、15W和20W前的数字越小,则其黏度越小,低温流动性越好,适用的最低温度越低;
2)4种夏季用油:3
0、40、5 0和60,数字越大,黏度越大,适用的气温越高;
3)16种冬夏通用油:0W/20、OW/30和0W/40;5W/20、5W/30、5W/40和5W/50;10W/30;10W/40和10
W/50;15W/30、15W/40和15W/50;20W/40、20W/50和20W/60。代表冬用部分的数字越小、代表夏用的数字越大,则黏度特性越好,适用的气温范围越大。
柴油机油产品标记为:质量等级+黏度等级+柴油机油。如CD10W-30柴油机油、CC30柴油机油以及CF15W-40柴油机油等。
通用内燃机油产品标记为:柴油机油质量等级/汽油机油质量等级+黏度等级+通用内燃机油或汽油机油质量等级/柴油机油质量等级+黏度等级+通用内燃机油。例如,CF-4/SJ
5W-30通用内燃机油或SJ/CF-4 5W-30通用内燃机油,前者表示其配方首先满足CF-4柴油机油要求,后者表示其配方首先满足SJ汽油机油要求,两者均同时符合GB
11122-2006《柴油机油》中CF-4柴油机油和GB 11121-2006《汽油机油》中SJ汽油机油的全部质量指标
以上是由江苏星光发电设备有限公司为大家分享的柴油发电机组机油的性能特点与选用技巧,希望对各位用户有帮助。我公司创始于1974年,四十余年专业柴油发电机组生产厂商,厂家直销,品质保证,长期为用户提供技术咨询,免费调试,免费检修,免费培训服务。咨询热线:13878198542【注:本文未经允许禁止转载】
附:

